搜索
  • 首页
  • 省级通知公告
  • 基地通知公告
  • 住培风采
  • 基地展示
  • 主题活动
通知公告

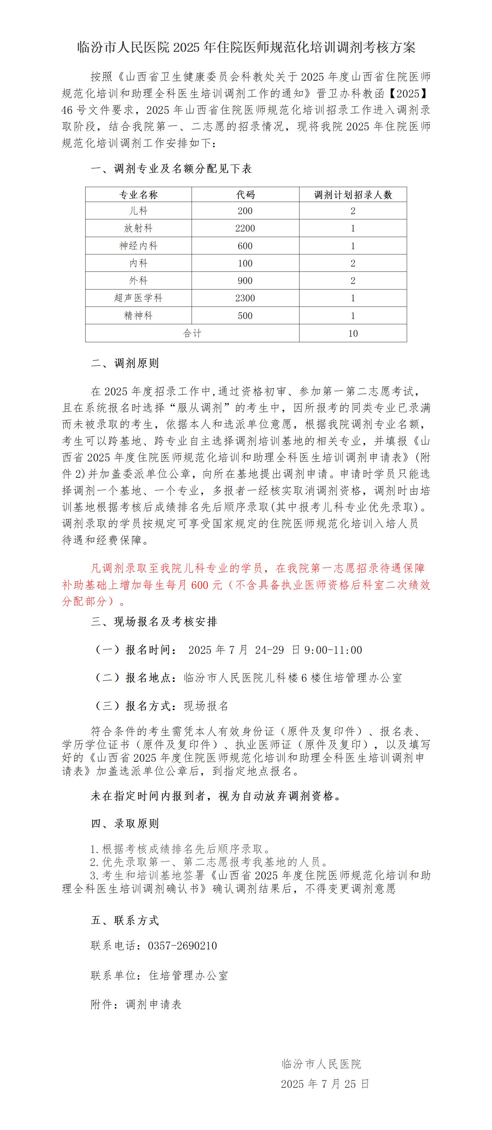
临汾市人民医院2025年住院医师规范化培训调剂考核方案

来源:临汾市人民医院 发布日期:2025-07-25 阅读次数:550
临汾市人民医院2025年住院医师规范化培训调剂考核方案(1)_01
  • 附件:调剂申请表.docx

版权所有:山西省住院医师规范化培训管理信息系统
CopyRight By sxzyys.wsglw.net
技术支持:华医科技