搜索
  • 首页
  • 省级通知公告
  • 基地通知公告
  • 住培风采
  • 基地展示
  • 主题活动
通知公告

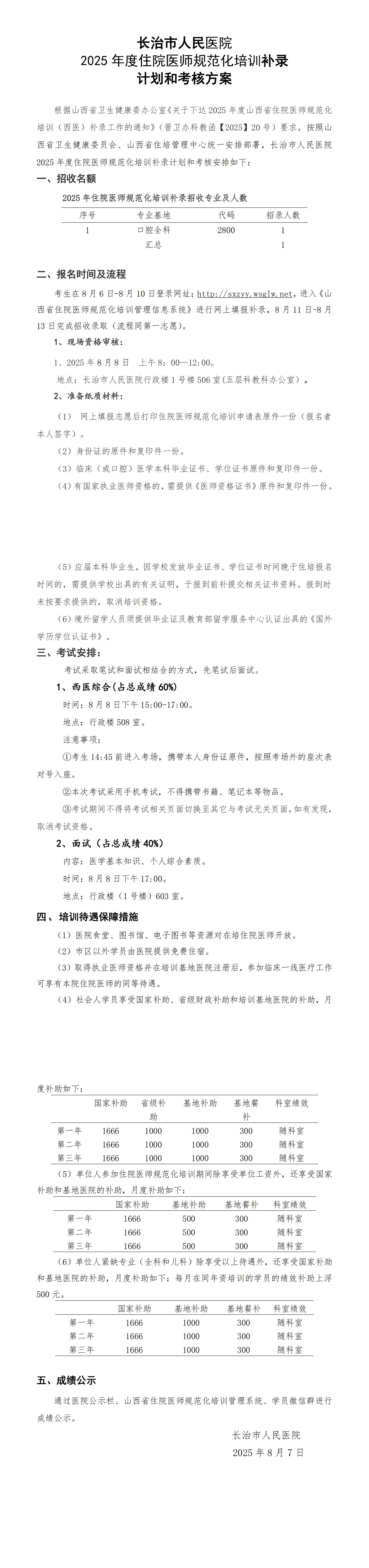
长治市人民医院2025年度住院医师规范化培训补录 计划和考核方案

来源:长治市人民医院 发布日期:2025-08-07 阅读次数:448

长治市人民医院补录

版权所有:山西省住院医师规范化培训管理信息系统
CopyRight By sxzyys.wsglw.net
技术支持:华医科技